学院概况
学院简介
现任领导
机构设置
发展规划
院务公开
师资力量
教授
副教授
讲师
助教
教师培训
党群工作
工作动态
思想建设
制度建设
组织建设
作风建设
工会专栏
教育教学
工作动态
本科生教育
研究生教育
科学研究
工作动态
科研平台
水木学术沙龙
学生工作
学工动态
团学活动
学风建设
心理健康教育
招生就业
招生信息
就业信息
校友家园
校友动态
校友之星
网站首页
学院概况
学院简介
现任领导
机构设置
发展规划
院务公开
师资力量
教授
副教授
讲师
助教
教师培训
党群工作
工作动态
思想建设
制度建设
组织建设
作风建设
工会专栏
教育教学
工作动态
本科生教育
研究生教育
科学研究
工作动态
科研平台
水木学术沙龙
学生工作
学工动态
团学活动
学风建设
心理健康教育
招生就业
招生信息
就业信息
校友家园
校友动态
校友之星
首页
>
招生就业
>
招生信息
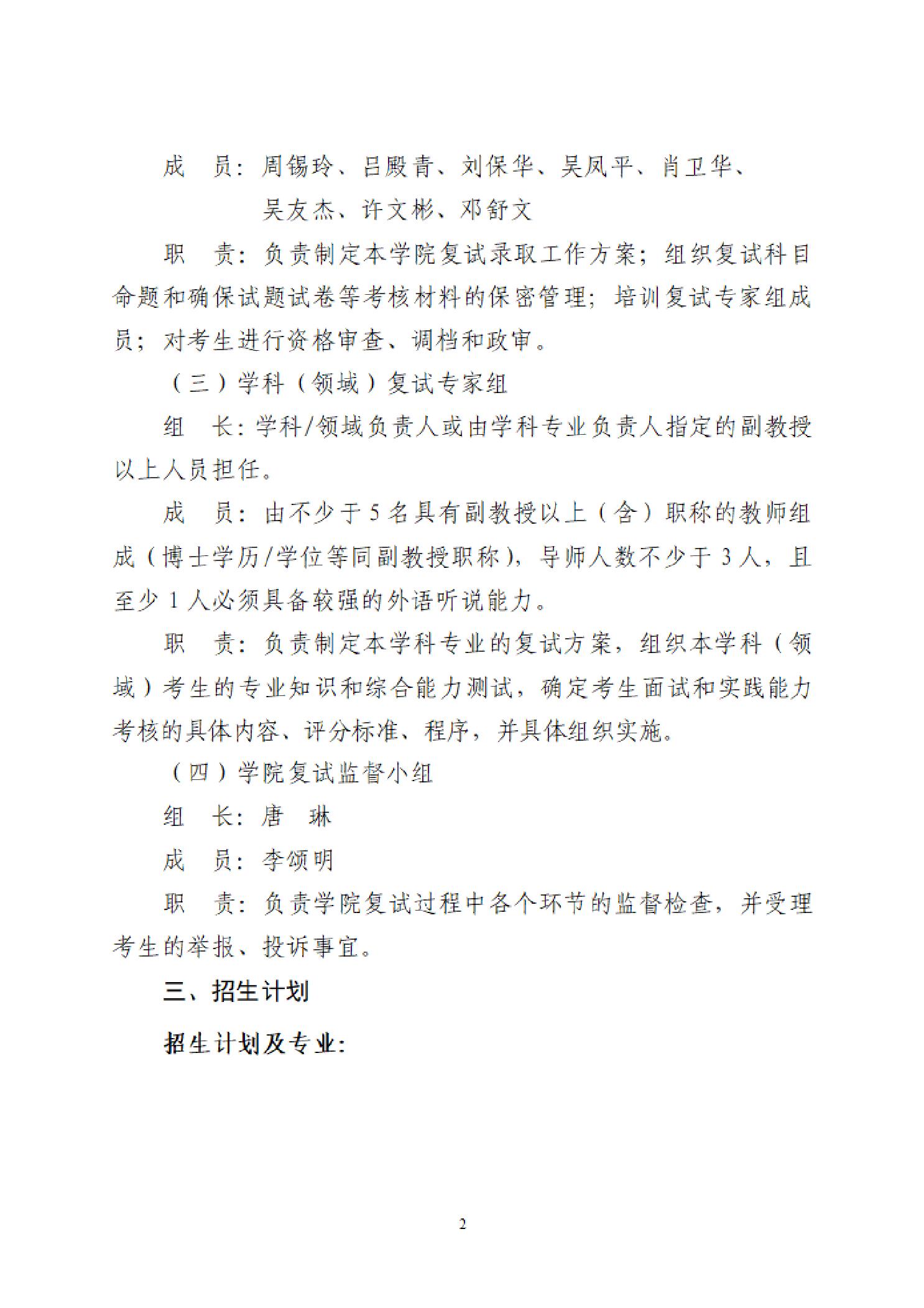
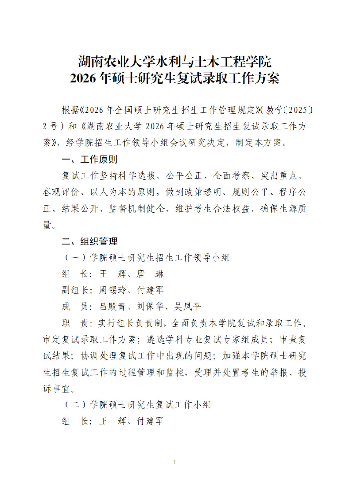
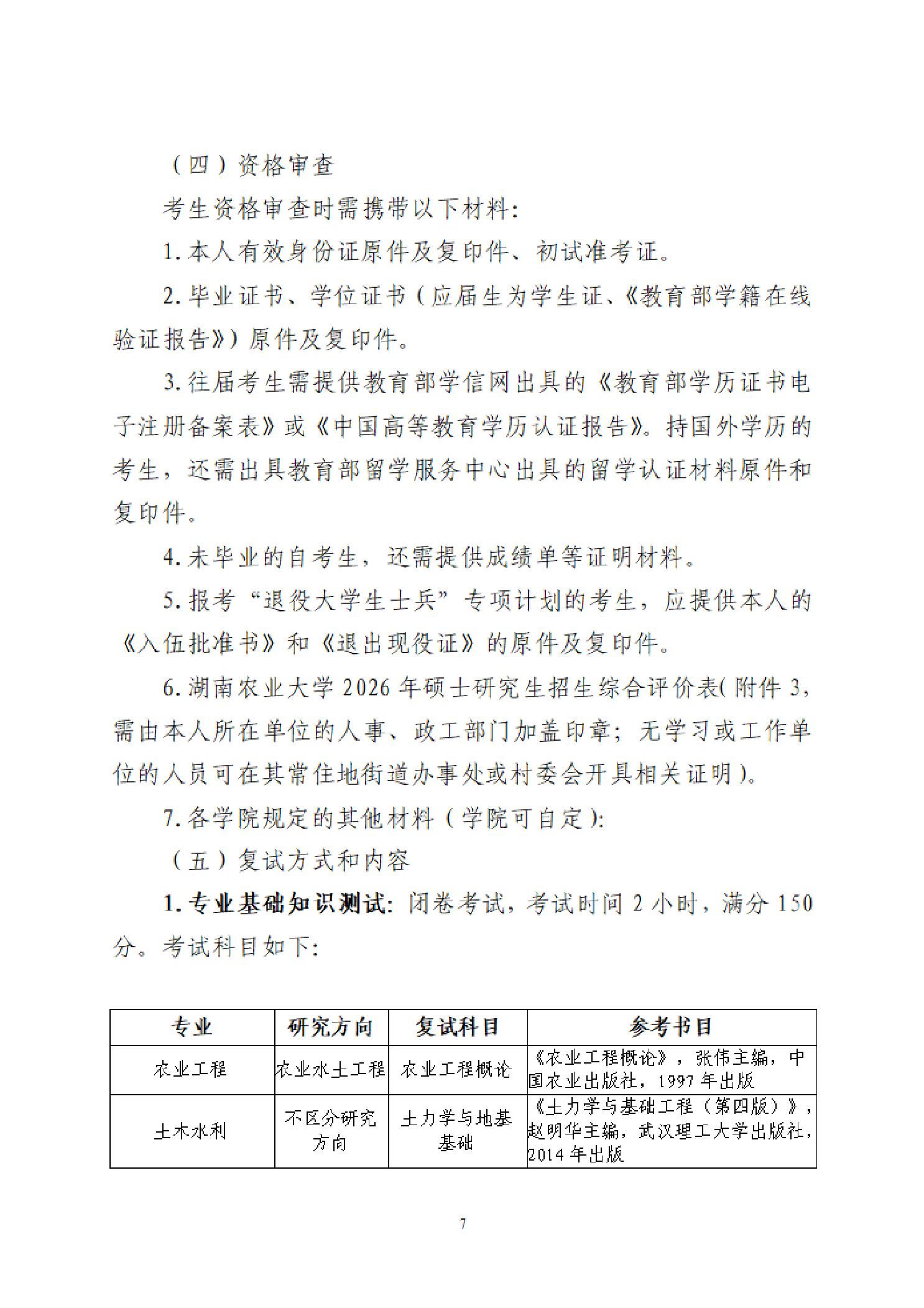
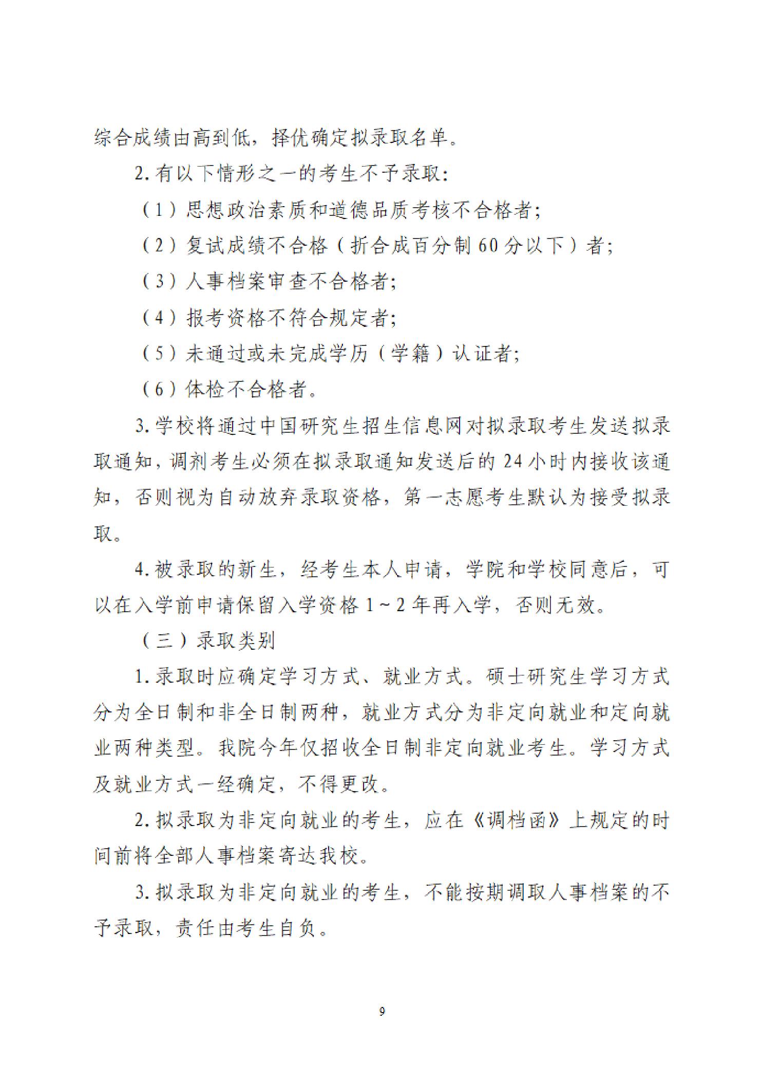
湖南农业大学水利与土木工程学院2026年硕士研究生复试录取工作方案
发布时间:2026-03-26
作者:
(初审:阳华,二审:肖卫华,终审 :唐琳)
附件1:湖南农业大学水利与土木工程学院2026年研究生招生复试名单.xlsx
附件2:湖南农业大学网上缴纳研究生复试费操作指南.docx
附件3:硕士研究生招生综合评价表.docx
附件4:湖南农业大学2026年硕士研究生诚信复试承诺书+(1).docx